
⠀⠀首页... |
01教学阶段
教学体系分为三个阶段,即以建筑学基础课程为主的第一阶段(第一学年),以历史建筑保护类专业课程为主的第二阶段(第二、三学年),以真实项目实践为主的第三阶段(第四学年)。
第一阶段的课程设置与建筑学专业的课程设置基本一致,学生系统接受建筑学的基础训练,初步掌握建筑理论、设计和技术的基本内容、方法和技能,部分了解历建专业的一些基础知识。
第二阶段,自第二学年起学生一方面续修与保护相关的建筑学部分主干课程,一方面转入保护类专业课程的深化学习,同时也会开始接触一些社会实践活动。
第三阶段,第四学年则主要是把前两阶段学到的知识运用到实践项目中。
02培养目标
培养目标分为主要和次要两个方向。
主要方向有两类:
1、可以从事各类设计工作,如:以历史街区保护为核心的城市更新规划、城市与建筑遗产保护、古村落古遗址及其他文化遗存保护规划、文物保护系统中的公共建筑、建筑遗产保护与修复、历史城市与历史建筑保护等咨询、规划、设计以及可研工作。
2、可以从事各类工程项目管理工作,如:以历史街区保护为核心的城市更新、历史建筑和历史环境保护修复及再生、古村落古遗址及其他文化遗存再生、古建测量、专业细分领域的古建建材相关生产等。
次要方向有三类:
3、可以从事各类研究工作,如:文化遗产及历史建筑保护、历史建筑和历史环境保护与再生、建筑遗产保护与修复技术等。
4、可以从事政府关于相关职能管理工作,如:城市规划、文化遗产、历史建筑保护等。
5、其他相关工作。

02 核心课程
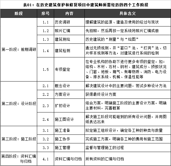
一、前期调研阶段:
工作要求:
1、理解建筑的起源、建造及使用的经过与现状;
2、能够对历史建筑和文化遗产进行解读,把握其在文化、情感及功能上的特征;
3、调研、收集一切与历史建筑和文化遗产相关的信息;
4、拍照,然后再按一定系统将照片汇编成册;
5、历史建筑的“测量”与“绘图”;
6、通过无损观测、开“窗口”法、“打洞”法、切片样本观测等方法,对建筑进行系统的检测。
核心课程设置:
中国建筑史、中国近现代建筑史、外国建筑史、中国古代建筑文化、建筑学概论、历史建筑保护概论、历史建筑形制与工艺、信息采集和建筑损伤、考古与古建测量、无人机测绘、计算机建模



二、设计阶段:
工作要求:
1、理解历史建筑和文化遗产的历史与建造技术;
2、理解历史建筑和文化遗产的布局、覆盖范围与周边环境、以及与其他建筑与景观的关系;
3、将历史建筑和文化遗产视作一个复杂的体系去理解与分析;
4、结合方案,明确施工阶段的主要设计方案,明确主要材料,完善概算、图纸表达。
核心课程设置:
画法几何及阴影透视、设计素描和色彩、设计基础、建筑力学、建筑物理、建筑结构、建筑材料、公共建筑设计原理、专题建筑设计、景观设计原理、建筑改造保护与修复设计、古建筑和历史环境保护规划设计与修复、BIM技术运用、元宇宙导论

三、施工阶段:
工作要求:
1、拟定施工组织设计,确定各工种的种类与数量、工程造价;
2、完成施工方案,明确各工种的费用和施工范围;
3、与政府管理人员、业主、建设相关人员等多方协调,推动项目实施;
核心课程设置:
建筑法规与防火设计、古建工程管理、古建工程监理、工程造价
四、资料汇编与归档:
工作要求:
能够进行文献汇编与归档工作,并善于查询。
核心课程设置:
大数据库、古建工程档案管理。

03实践课程
一、主要分类
实践课程主要分为三类:
1、校内课堂实践
2、实习基地实践
3、社会实践
二、年度实践目标
1、一年级:
结合公共课程,进行校内课堂实践和认知实践
2、二年级:
初步进行设计的课堂实践和测绘的实习基地实践、招投标实践、效果图实践
3、三年级:
熟练进行测绘、设计和工程方面的社会实践
4、四年级:
独立进行测绘、规划、设计和工程方面的社会实践
三、主要实践环节:
1、思政类:
毛泽东思想和中国特色社会主义理论体系概论社会实践(上)、(下)、军事技能
2、专业类:
(1)认知实习、美术实习、建筑参观实习
(2)专题设计、设计实习、古建筑测量实习、无人机测量实习、计算机建模实习
(3)历史建筑及工艺实录、传统工艺工坊、保护现场实习
(4)设计机构实习、工程现场实习、招投标及工程造价实习
(5)毕业实习、毕业设计(论文)

谢咏言老师
调油漆灰示范(左)
学生自主描图(右)
(拍普子)


室外写生活动
锻炼同学们对事物的观察
以及对古建筑认知和了解
四、部分优秀学生习作展示


小组合作作品(参考范本摹写)
蒙塞北/王硕彬/刘小勇/李泽瑞/赵星锴
张爱羚/李雅萍/郭佳仪/刘琪琪等同学

赵星锴
效果图制作

王硕彬
效果图制作

四川文化艺术学院(梓潼校区)
文昌学宫平面图

四川文化艺术学院(梓潼校区)平面图
04保护修复全过程
以保护修复工程为例说明我院历史建筑保护工程专业就业前景及选择方向。
工作阶段


表格中A-N代表各工种所需具备的工作技能,共计14条,含义如下:
A.能够对历史建筑和文化遗产进行解读,把握其在文化、情感及功能上的特征
B.理解历史建筑和文化遗产的历史与建造技术
C.理解历史建筑和文化遗产的布局、覆盖范围与周边环境、以及与其他建筑与景观的关系
D.调研、收集一切与历史建筑和文化遗产相关的信息
E.将历史建筑和文化遗产视作一个复杂的体系去理解与分析
F.分析引起历史建筑和文化遗产衰败的内外部原因,以此作为下阶段工作的依据
G.撰写可供非专业人员阅读的相关报告,并附上照片、草图等
H.理解并执行UNESCO和ICOMOS的规章条款,以及其他普及的宪章、规定和导则等
I.能够根据实际情况作出恰当的判断,并长期从事历史建筑与文化遗产保护工作
J.能及时判断出是否需要其他领域专家的协助
K.能够对历史建筑和文化遗产的维护、管理与环境保护提供专业建议
L.能够进行文献汇编与归档工作,并善于查询
M.能够运用有效方法在多学科小组中工作
N.能与居民、管理人员与规划人员等多方协调,最终提出符合多方利益的保护策略
工作范畴
